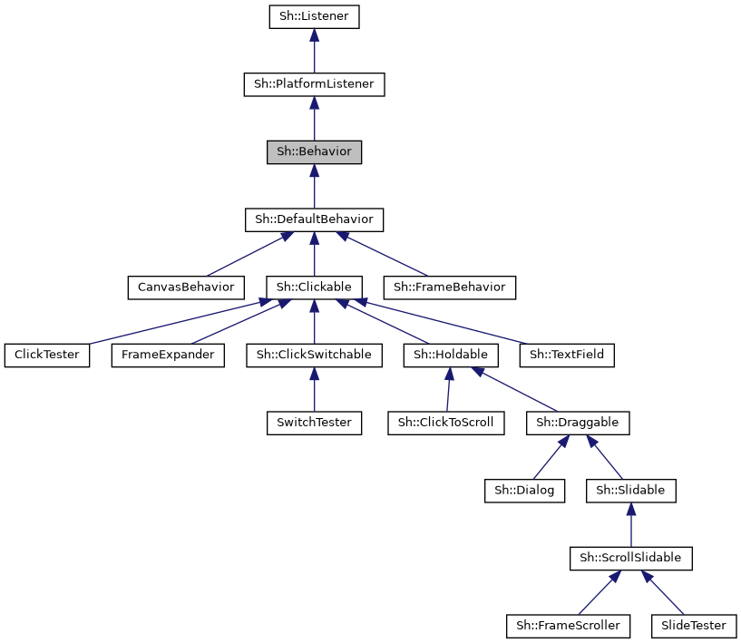
#include <Behavior.hpp>


Public Member Functions | |
| Behavior (class UIWindow *target) | |
| template<typename SomeWindow > | |
| SomeWindow * | target () const |
| virtual void | onTargetUpdate () |
Public Member Functions inherited from Sh::PlatformListener | |
| ~PlatformListener () override=default | |
Public Member Functions inherited from Sh::Listener | |
| virtual | ~Listener () |
Additional Inherited Members | |
Protected Member Functions inherited from Sh::PlatformListener | |
| virtual bool | onMouseMove (class MouseEvent &) |
| virtual bool | onMouseButton (class MouseButtonEvent &) |
| virtual bool | onMouseScroll (class MouseScrollEvent &) |
| virtual bool | onKeyboard (class KeyboardEvent &) |
| virtual bool | onTimer (class TimerEvent &) |
|
inlineexplicit |
|
inlinevirtual |
Reimplemented in Sh::Slidable.
|
inline |